提分热线:18120436691
登陆/注册
>
>
知识详情

高三生关注!9月多场联考来袭!2026届高三全年规划和重要时间节点!

2025-09-03 14:24:40

进入新学期开始,高三年级的同学们就正式进入2026届高考的备考节奏当中了,了解全年的关键时间节点对高考备考尤为重要。


同时武汉市官宣了两场大型联考,其一是9月4日-5日的湖北省高三九月起点考,另一场是9月10日-12日的武汉市部分高中高三九月调考。一起来看看具体情况!

6d2dd0b76487b790c2e7767b876771a.png




湖北/武汉高三2场大型调考




这两场调考相当于都是高三第一次综合性考试,考察高中三年整体内容,对还没有完成高三第一轮复习的学生来讲难度不小,虽然难度不小,但是效果极好。考试成绩有利于学校开展针对性复习计划。


a78eb27f0e9cddcbcbcd716df645778.png
2020-2025艺考分数线_近三年专业过线情况(1).png

34f5a16b6a124688cd9bc13388a85bc.png




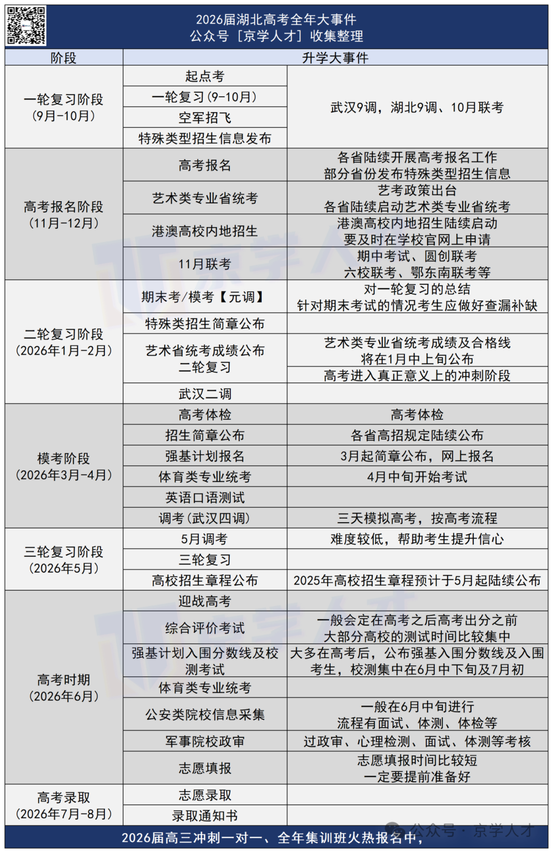
2026届湖北高考全年时间轴


高三全年大事件_Sheet1.png

在线预约

预约
请确认您的联系方式

我已阅读并同意《服务协议》 《隐私政策》
确认

预约老师成功,助教会尽快联系您

扫描下方二维码,可在APP收藏页查看该老师

微信咨询

电话咨询

18120436691